2026美加墨世界杯出线规则地址深度解析
在足球迷的视野中,2026年无疑是一个重要时间节点——这一年,世界杯历史上首次由美加墨三国联合承办,同时参赛队伍扩军至48支。“2026美加墨世界杯出线规则地址”这一关键词背后,折射出的不仅是球迷想要查找规则页面、官网链接的需求,更是对全新赛制、晋级路径和各大洲名额分配的强烈关注。很多人已经不再满足于只知道自己国家是否有希望出线,而是希望搞清楚:从预选赛到正赛,每一步究竟是怎么设计的,在哪些“地址”可以查到最权威的出线规则说明?
在理解这一主题时,首先要意识到“地址”并不仅仅是一个冷冰冰的网页链接,它可以理解为通往信息的入口——包括FIFA官网的规则页面、各大洲足联公布的预选赛方案、以及媒体、数据网站对规则的系统梳理。围绕“2026美加墨世界杯出线规则地址”展开,就是要把这些分散的路径串联起来,让球迷对出线规则有一幅清晰、立体、可查询且可理解的全景图。
一 48队扩军带来的出线规则大框架

与以往32队制不同,2026年世界杯将扩充到48支球队,这一变化直接重塑了出线规则。按照国际足联公布的方案,正赛将由16个小组组成,每组3支球队,其中前两名出线,组成32强进行淘汰赛。这意味着从小组赛开始,节奏就更加紧凑,每支球队只有两场小组赛,容错率大幅降低。对于球迷来说,了解这一赛制的最权威“地址”,是FIFA官方规则页面,在官方英文版中通常会以“Regulations for the FIFA World Cup 2026”形式出现,而中文媒体也会基于该文件进行二次解读。
在出线规则的整体框架中,最核心的问题是:各大洲有多少名额?主办国是否自动获得参赛权?附加赛怎么打?这些内容决定了各国从预选赛阶段开始就面对完全不同的难度。为了方便球迷快速理解,很多专业网站会制作“出线规则总览”页面,类似于一张“2026世界杯出线规则地图”,这类页面也可以被视为一种信息“地址”,构成了对官方规则的民间翻译和补充。
二 各大洲名额分配与出线路径
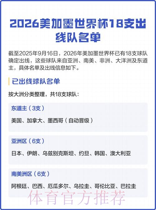
在2026美加墨世界杯中,名额分配发生了显著变化。根据国际足联之前公布的扩军方案:亚洲足联有8 5个名额、非洲足联有9 5个名额、欧洲足联有16个名额、中北美及加勒比地区有6个直接名额、南美足联有6个名额、大洋洲则首次获得1个固定名额,另有2个名额通过洲际附加赛产生。这些数字背后意味着更多球队看到了晋级的希望,也让“出线规则地址”这一搜索需求变得更为迫切——球迷需要知道自己的洲、自己的国家,在庞大体系中的具体位置。

以亚洲为例,8 5个名额几乎是历史最高,为包括中国、日本、韩国、澳大利亚、沙特等在内的球队提供了更加现实的机会。亚洲预选赛通常分为多个阶段,从初轮筛选低排名球队,到后面的分组循环,最后形成决定性的小组赛阶段。每一阶段的赛程、对阵、规则解释,一般会在亚足联官网和各成员协会官网上分设“预选赛专题地址”,更新具体细则。对于希望追踪自己球队晋级轨迹的球迷来说,这些“地址”就是通往世界杯的路线图。
欧洲的16个名额让欧洲区预选赛仍然是含金量极高的战场,传统强队依旧需要通过多轮小组赛和附加赛来争夺入场券。欧足联网站会为欧洲区预选赛设置专门频道,详细列出小组分档规则、胜负关系、积分排名方式等,几乎每一次抽签仪式都有独立的直播和回放“地址”。而对于喜欢研究对阵安排的球迷来说,这些官方与半官方“地址”不仅能查规则,还能回看过程,梳理各种“死亡之组”的形成逻辑。
南美区由于传统强队云集,6个直接名额再加上附加赛的潜在机会,让排名靠后的球队也拥有了更多幻想空间。南美足联一般沿用循环赛制,所有球队主客场双回合对决,积分前列球队直接出线。对于关注阿根廷、巴西、乌拉圭等队的球迷而言,了解每轮比赛后的积分变动和形势分析,是追随世界杯之旅的重要乐趣,这些内容通常集中在南美足联的赛事专题“地址”和各大数据网站的赛程页面。
三 主办国美加墨的自动出线与特别规则
由于2026年由美国、加拿大、墨西哥三国联办,球迷最关心的问题之一是:三国是否全部自动晋级正赛?这是否占用中北美及加勒比地区的名额?根据官方思路,主办国通常享有自动参赛资格,但具体是否占用洲内名额,需要进一步看最终版规则文本。一些关于“主办国出线规则”的报道页面,往往会被球迷收藏为常看“地址”,因为其中不仅涉及名额分配,还关系到预选赛形式的细微调整。
值得注意的是,即便自动出线,主办国球队在赛事筹备期依旧会安排大量热身赛和邀请赛,以弥补缺乏正式预选赛锻炼的问题。对于美国、加拿大和墨西哥的媒体来说,解读“自动出线”在竞技层面、商业层面和球迷体验上的影响,成为一大内容方向,而这些深度分析文章也成为理解规则背景的间接“地址”。
四 洲际附加赛的特殊“出线通道”
在48队的新赛制中,洲际附加赛依然是一条充满戏剧性的“最后通道”。两张通过附加赛产生的席位,将由来自多个大洲的球队进行对决。附加赛的抽签方式、比赛地点安排以及是否采用单回合淘汰,都是规则文件的重要部分。FIFA通常会在官方文档中单独开辟章节说明这一段落,并在官网制作图表式的“Road to the FIFA World Cup 2026”页面。
球迷在搜索“2026美加墨世界杯出线规则地址”时,很多就是想锁定这一附加赛部分。因为对于一些中等实力球队来说,附加赛往往比正赛本身更惊心动魄:一场比赛决定四年命运,这种高压情境使得附加赛常常诞生经典战役。历届世界杯中,附加赛已经出现过“最后一分钟绝杀”“点球大战生死线”等名场面,因此很多专业媒体会专门整理“附加赛规则与历史经典战例”合集,为球迷提供规则理解与情绪共鸣双重维度的“地址”。
五 规则查找的权威“地址”与信息分层
谈到“地址”,绕不开一个问题:不同球迷群体,对出线规则的需求不同,应该去哪里看、看什么层次的信息?如果按信息深度分层,大致可以划分为三类“地址”。
第一类是官方权威地址,包括FIFA官网、各大洲足联官网以及各国足协网站。这些地方提供的是最原始的规则文本,多以PDF、公告形式呈现,内容详尽,但阅读门槛相对较高。例如,完整的赛事规程中会包含诸如场地标准、球员注册、纪律处分等大量条款,而普通球迷真正关心的往往只是“怎么出线”“多少名额”“排名规则”。

第二类是专业解读地址,包括大型体育媒体、数据分析网站和足球社区的专题页面。它们的价值在于:把复杂的规则翻译成简单的说明和可视化图表。例如,用分区示意图呈现每大洲名额,用晋级路径图展示从预选赛到正赛的各个阶段,用FAQ方式回答“同分时按什么排序”“小组第三是否还有机会”等具体问题。对于大多数球迷而言,这一层级是最易理解、也最常访问的。
第三类是本土化和案例化的地址,比如专门以中国队出线形势为切入口的深度报道,“如果2026年国足想进世界杯,需要完成哪些条件”“在新的8 5个亚洲名额结构下,中国队的分组与竞争对手可能是谁”。这种内容会结合历史战绩、FIFA积分变化、主客场因素等进行分析,通过具体案例来说明规则如何落到现实。对于倾向于“带入感”的球迷,这样的地址比抽象条文更有吸引力。
六 案例分析 从一支球队的角度看出线规则的实际影响
以中国队为例,可以具体感受出线规则的变化如何影响一支球队的命运。假设在2026周期,中国队FIFA积分略有提升,分档位置有所改善;再叠加亚洲8 5个名额的扩容,意味着即便抽到实力稍强的小组,对手层级相比以往也相对分散。在这一背景下,每一场预选赛的小分、净胜球、对手排名都会变得尤为关键,因为规则细则中往往规定,同分时要依次比较净胜球、进球数、相互战绩,甚至公平竞赛积分。
在这样的规则体系下,中国球迷若要追踪球队出线形势,就需要频繁访问若干“地址”:亚足联官方预选赛积分榜页面,用于查看实时名次;国内媒体的形势分析专题,用于理解各种“如果”和“只要”;以及具有模拟功能的数据网站,用于进行“假设某轮取胜或战平”的推演。这种从规则到应用的过程,正是“2026美加墨世界杯出线规则地址”这一主题所涵盖的现实场景——规则不再是被动阅读,而是主动使用。

七 新赛制下的小组出线细节与潜在争议点
在48队、3队一组的结构中,小组赛出线规则看似简单——前两名出线、第三名淘汰,但实际操作中存在不少细节。如何避免默契球、如何安排最后一轮比赛时间、同分时的排序依据,都是球迷与媒体关注的焦点。国际足联在规则文档中可能会强调:所有小组最后一轮需同时开球、禁止消极比赛等,但如何执行仍需要依靠裁判和纪律委员会的判决。
部分学者和评论员已经在各类访谈与专栏中预判:三队一组可能会增加“算分空间”,使得出线规则在某些极端情况下产生争议。针对这种担忧,一些专业“地址”会通过模拟赛程的方式展示各种比分组合下的出线结果,用数据说明“哪些赛果最易滋生争议”,从而帮助球迷提前理解规则的边界。这样的内容,在某种意义上也是对官方规则的一种压力测试和民间补充。
综上,围绕“2026美加墨世界杯出线规则地址”展开讨论,并不仅仅是在罗列一个网址列表,而是在梳理一个从规则制定、名额分配、小组设计,到媒体解读、球迷使用的完整信息链条。只有真正理解出线规则的结构和逻辑,找到对应层级的权威或专业“地址”,球迷才能在接下来的几年里,清楚地跟踪自己心仪球队通往北美赛场的每一步。